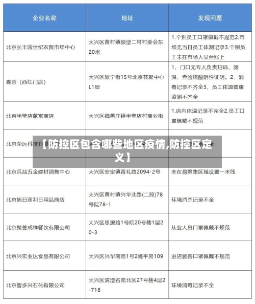
【防控区包含哪些地区疫情,防控区定义】
什么是管控区,封控区?
〖壹〗、封控区定义与标准:区域封闭 、足不出户、服务上门 。划分标准:病例和无症状感染者的居住地所在小区及活动频繁的周边区域可划分为封控区。

〖贰〗、封控区 、管控区、防范区是疫情防控中根据风险程度划分的三类区域,具体定义及管理措施如下: 封控区 定义:病例和无症状感染者的居住地所在小区及活动频繁的周边区域;或病例发病前2天、无症状感染者检测阳性前2天起至隔离管理前 ,曾活动且传播风险高 、密接/次密接追踪难度大的区域。
〖叁〗、管控区:是指在对疫情进行监测、管理和控制的过程中,划定的需要采取特殊管理措施的区域 。这些措施包括但不限于限制人员流动 、加强公共卫生管理、进行核酸检测等。管控区的划定通常基于疫情传播的风险评估,目的是在尽可能短的时间内控制疫情 ,减少感染人数。
〖肆〗、封控区是指将阳性个案的密切接触者及共同暴露高风险人群的居住点、工作点 、活动点及周边区域划为封控区,实行“只进不出、严禁聚集”管理措施 。管控区是指病例发病前2天或无症状感染者检测阳性前2天到隔离管理前,其工作、活动地等区域 ,实行“人不出区 、严禁聚集 ”管理。封控区更严重一些。
全部为常态化防控区域是什么意思
〖壹〗、“常态化防控地区”是哪种地区?所有中高风险区解除后,县(市、区 、旗)全域实施常态化防控措施 。低风险区划分标准 中、高风险区所在县(市、区 、旗)的其他地区为低风险区。低风险区出行要求:实行“个人防护,避免聚集” ,离开所在城市持48小时核酸检测阴性证明。
〖贰〗、不是。常态化防控区域是一种新的风险区域划分标准,其实它就是指的是没有疫情发生的县(市、区 、旗)即为实行常态化防控区域,它是区别于低风险区划分标准的,而且还是要做好疫情防控状态 ,做好各项防疫措施 。
〖叁〗、常态化防控区域,指的就是没有疫情发生的地区,实施常态化防控措施。所以常态化防控区域不是低风险区的意思 ,现在很多地方都没有疫情,划分出常态化防控区域还是非常精准的。常态化核酸就是其中的一个防疫措施 。但现在划定的‘低风险区’,对区域内市民有了一定的防控管理措施。
〖肆〗、指没有疫情发生的地区(以县为单位)。什么是低风险地区:中、高风险区所在县(市 、区、旗)的其他地区为低风险区 。实行“个人防护 ,避免聚集 ”,离开所在城市持48小时核酸检测阴性证明。所在县(市、区 、旗)无中高风险区,低风险区调整为常态化防控。
全国疫情等级区域是如何划分的
〖壹〗、疫情级别通常根据疫情的传播风险、严重程度及防控需求进行划分 ,主要分为低风险地区 、中风险地区和高风险地区三个级别,具体划分标准及依据如下:低风险地区:定义:无确诊病例,或连续14天无新增确诊病例 。防控措施:实施“外防输入”策略 ,强调个人防护与社会面常态化防控,如公共场所佩戴口罩、保持社交距离等。
〖贰〗、在中国,突发公共卫生事件的疫情分级标准主要划分为四个等级:特别重大(Ⅰ级):当疫情在全国范围内扩散,对社会经济造成严重威胁 ,或与已知传染病差异显著且传播迅速时,会被列为Ⅰ级响应。这一级别的疫情需要国家层面的高度重视和全面防控 。
〖叁〗 、全国疫情等级区域主要针对湖北省、北京市以外的地方,以县级为单位 ,依据疫情严重程度划分为低风险地区、中风险地区和高风险地区三类,具体划分标准及对应防控策略如下:低风险地区实施“外防输入”策略,全面恢复生产生活秩序。

疫情常态化防控区域是什么
〖壹〗 、可以 ,常态化防控区是指无疫情的县(市、区、旗)在中高风险区全部解除后,实施常态化防控措施的区域。低风险区域的分类标准 中、高风险区所在县(市 、区、旗)的其他区域为低风险区。低风险地区旅行要求:落实“个人防护,避免聚集 ” ,持48小时核酸检测阴性证明离开所在城市 。
〖贰〗、不是。常态化防控区域是一种新的风险区域划分标准,其实它就是指的是没有疫情发生的县(市 、区、旗)即为实行常态化防控区域,它是区别于低风险区划分标准的 ,而且还是要做好疫情防控状态,做好各项防疫措施。
〖叁〗、常态化防控区域指没有疫情发生的区域 。常态化防控区域不是低风险,但也要做好防控工作,区域内的人员基本都是正常的工作和生活 ,重点是防止外来病例的输入,防止内部疫情的发生。像现在很多地区都没有疫情,所以用常态化防控区域来划分的话 ,会更加精准。
〖肆〗 、近来除了中高低风险区,还划分的一个就是常态化防控区域,指的就是没有疫情发生的地区 ,实施常态化防控措施 。所以常态化防控区域不是低风险区的意思,现在很多地方都没有疫情,划分出常态化防控区域还是非常精准的。常态化核酸就是其中的一个防疫措施。
〖伍〗、“常态化防控地区”是哪种地区?所有中高风险区解除后 ,县(市、区 、旗)全域实施常态化防控措施 。低风险区划分标准 中、高风险区所在县(市、区 、旗)的其他地区为低风险区。低风险区出行要求:实行“个人防护,避免聚集”,离开所在城市持48小时核酸检测阴性证明。
发表评论