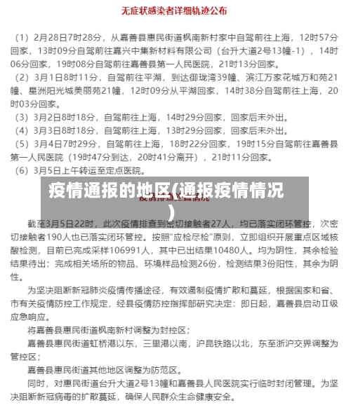
疫情通报的地区(通报疫情情况)
国家卫健委:昨日新增本土确诊病例2010例
月23日0—24时 ,国家卫健委公布新增本土确诊病例2010例,具体分布及关键信息如下:本土确诊病例分布 吉林省:1810例,占本土病例的90%,其中长春市1280例、吉林市512例 ,其余分布在四平市 、延边朝鲜族自治州、通化市 。福建省:69例,主要集中在泉州市(65例),莆田市、漳州市各报告少量病例。

月10日0-24时 ,全国新增新冠肺炎确诊病例111例,其中本土病例83例,境外输入病例28例 ,具体情况如下:新增确诊病例总体情况:31个省(自治区、直辖市)和新疆生产建设兵团报告新增新冠肺炎确诊病例111例,无新增死亡病例,无新增疑似病例。境外输入病例详情:数量:境外输入病例28例。

月3日0—24时 ,国家卫健委通报新增本土确诊病例108例,具体分布及关键信息如下:病例分布 陕西:95例,均位于西安市 。西安市作为本轮疫情重点区域 ,病例集中与当地防控形势相关。浙江:8例,均位于宁波市。宁波市近期出现局部聚集性疫情,病例增长与社区传播链有关 。
新增12例,分布于辽宁7例 、广东4例、广西1例。当日解除医学观察本土无症状感染者92例(上海29例、内蒙古27例 、北京19例等) ,现存医学观察无症状感染者1004例(境外输入511例)。境外输入情况 新增确诊病例37例(广东9例、天津8例等),含9例由无症状感染者转为确诊病例(天津4例、广东3例等) 。
月14日0—24时,国家卫健委公布新增本土确诊病例32例 ,具体分布及关键信息如下:本土确诊病例分布 辽宁:25例,均在大连市。河南:3例,其中周口市2例 、郑州市1例。黑龙江:2例 ,均在黑河市 。河北:1例,在辛集市。云南:1例,在德宏傣族景颇族自治州。
国家卫健委通报疫情情况:昨日新增本土确诊病例及本土无症状感染者数量 ,提醒公众继续做好个人防护 。“天宫课堂”即将进行第二次太空授课:中国航天员将在太空中开展科普教育活动,激发青少年对科学的兴趣和热爱。

3月8日通报北京海淀这些地区采取封控措施
022年3月8日北京市疫情防控第285场新闻发布会通报,海淀区对以下地区采取封控措施:双榆树西里社区7号楼、上林溪二区1号楼实行“区域封闭、足不出户 、服务上门 ”的严格管理措施 ,居民不得外出,生活物资由工作人员统一配送。
当地的疫情已经得到了相应的管控,而且没有再出现聚集性疫情的发生,也没有引起疫情的传染。当地疫情已经控制住了 ,已经没有出现增长的情况了,也说明当地的防控效果非常好,而且非常的严格 。
.封控区内人员应服从社区(村)统一安排 ,做到足不出户,并配合做好核酸检测、健康监测等各项防控措施。
月10日核酸检测结果为阳性,11月11日诊断为无症状感染者。此外 ,庞星火通报,即日起,将北京市海淀区西三旗街道富力桃园C区定为中风险地区 。截至近来 ,北京市共有中风险地区3个,为昌平区北七家镇宏福苑社区、昌平区天通苑北街道天通北苑第二社区 、海淀区西三旗街道富力桃园C区。
针对不同的区域采取不同的方针,比如锦辉街以南 ,恒源路以东,华贸东路以西这些地方的福利院等居家养老场所采用封闭管理,而KTV,足疗店 ,室内大型的健身场所则按要求全部暂停营业。相关区域的工作人员不得参加聚会,做好个人防范工作之外还要进行三次核酸检查 。严防死守,确保没有遗漏。
严控!新增确诊115例,其中本土病例107例
〖壹〗、月15日以来 ,北京累计报告本土新冠肺炎病毒感染者115例。其中,奥密克戎变异株关联疫情累计报告病例6例,均为确诊病例 ,均为轻型,已连续10日无新增感染者报告,自全面管控之日起已达14天 ,疫情已基本得到控制 。德尔塔变异株关联疫情累计报告感染者109例,确诊病例96例、无症状感染者13例。
〖贰〗、- 中国新增病例情况:同期,据国家卫健委公布 ,4月5日0—24时,我国新增确诊病例39例,其中38例为境外输入病例,本土新增病例仅1例。截止4月6日 ,我国的境外输入现有确诊病例为735例,含重症病例18例,现有疑似病例107例 。累计确诊病例951例 ,累计死亡病例0例,境外输入确诊的累计数据近千。
〖叁〗 、月16日0-24时,陕西新增报告本土确诊病例107例 ,其中榆林94例、安康6例、西安2例 、渭南2例、汉中2例;新增报告本土无症状感染者245例,其中西安114例、榆林111例 、咸阳9例、杨凌5例、渭南3例 、商洛1例、安康1例、宝鸡1例。出院6例 、解除隔离医学观察23例。
〖肆〗、云南已经出现了107个确诊病例 。在云南新增了10个确诊病例之后,云南的现存确诊病例已经增加到了107例。这个数字其实已经非常多了 ,毕竟对于其他地区来讲,有些省份甚至已经出现了连续几个月的零确诊情况。与此同时,云南地区的累计确诊病例已经达到了1720例 ,很多病例已经康复出院 。
北京、上海:疫情最新通报!
〖壹〗 、月9日0时至24时,北京新增本土7例确诊病例和1例无症状感染者,上海新增本土6例确诊病例和5例无症状感染者。具体通报情况如下:北京本土病例 确诊病例:新增7例本土确诊病例,分布区域如下:现住西城区银锭桥胡同 ,6月9日诊断为确诊病例。现住朝阳区劲松五区,6月9日诊断为确诊病例 。现住朝阳区康静里小区,6月9日诊断为确诊病例。
〖贰〗、月15日0—24时 ,全国31个省(自治区、直辖市)和新疆生产建设兵团报告新增确诊病例40例,其中北京新增本土病例27例,具体数据及分析如下:新增确诊病例总体情况 全国新增确诊病例40例 ,包含境外输入病例8例(上海3例,广东3例,内蒙古1例 ,辽宁1例)和本土病例32例。
〖叁〗 、上海:4例 吉林:2例 广西:2例 北京:1例 云南:1例 总计:61例 输入性病例情况 新增境外输入确诊病例6例,无症状感染者79例,均来自境外输入 ,未引发本土传播 。数据来源:国家卫健委官方通报(6月5日0—24时)。
〖肆〗、境外输入病例:31例(分布:广东9例,上海7例,福建5例,内蒙古2例 ,浙江2例,北京、天津 、辽宁、江西、河南 、四川各1例)。含7例由无症状感染者转为确诊病例(广东4例,天津1例 ,福建1例,河南1例) 。本土病例:41例(分布:安徽29例,江苏4例 ,山东4例,上海2例,福建1例 ,广东1例)。
食品伙伴网:加拿大发生H5N5型高致病性禽流感疫情
〖壹〗、025年2月13日,加拿大纽芬兰与拉布拉多省发生H5N5型高致病性禽流感疫情,34只禽类全部发病死亡 ,疫情源头未知,近来仍在持续,加拿大食品检验局将每周提交后续报告。疫情通报时间与机构2025年2月13日,加拿大食品检验局向世界动物卫生组织(WOAH)正式通报了此次疫情。
不松懈!新增确诊6例,均为境外输入,北京连续9天零新增
〖壹〗、月14日0—24时 ,全国报告新增确诊病例6例,均为境外输入,具体分布为上海3例 、山西1例、重庆1例、云南1例;无新增死亡病例及疑似病例 。北京连续9天无新增本土确诊病例 ,疫情防控形势持续向好。全国疫情核心数据 新增确诊:6例(境外输入),无本土新增。治愈出院:当日新增19例,累计治愈出院78693例 。
〖贰〗、月10日0-24时 ,四川本土无新增确诊病例及无症状感染者,新增境外输入确诊病例6例 、无症状感染者9例,全省183个县(市、区)均为低风险地区。
〖叁〗、总计:25例(无新增死亡及疑似病例)新增本土无症状感染者(61例)内蒙古:33例 辽宁:13例 四川:5例 上海:4例 吉林:2例 广西:2例 北京:1例 云南:1例 总计:61例 输入性病例情况 新增境外输入确诊病例6例 ,无症状感染者79例,均来自境外输入,未引发本土传播。
〖肆〗 、北京市境外输入病例的实际情况:总体数据:截至3月16日24时 ,北京市累计报告境外输入确诊病例40例 。3月16日0时至24时,新增9例确诊病例,其中5例来自西班牙、2例来自英国、1例来自美国(均为境外输入),1例西班牙输入病例居家隔离 ,涉及西城区广安门外街道荣丰2008小区。
发表评论